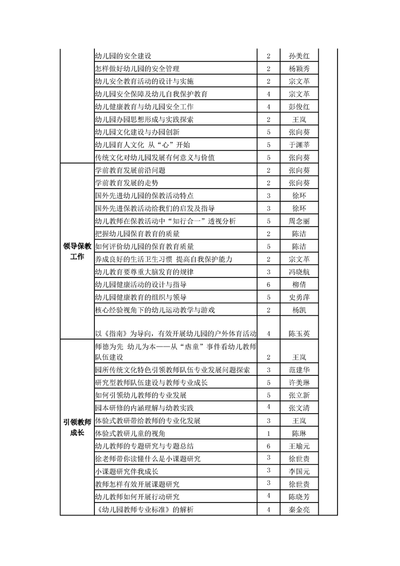
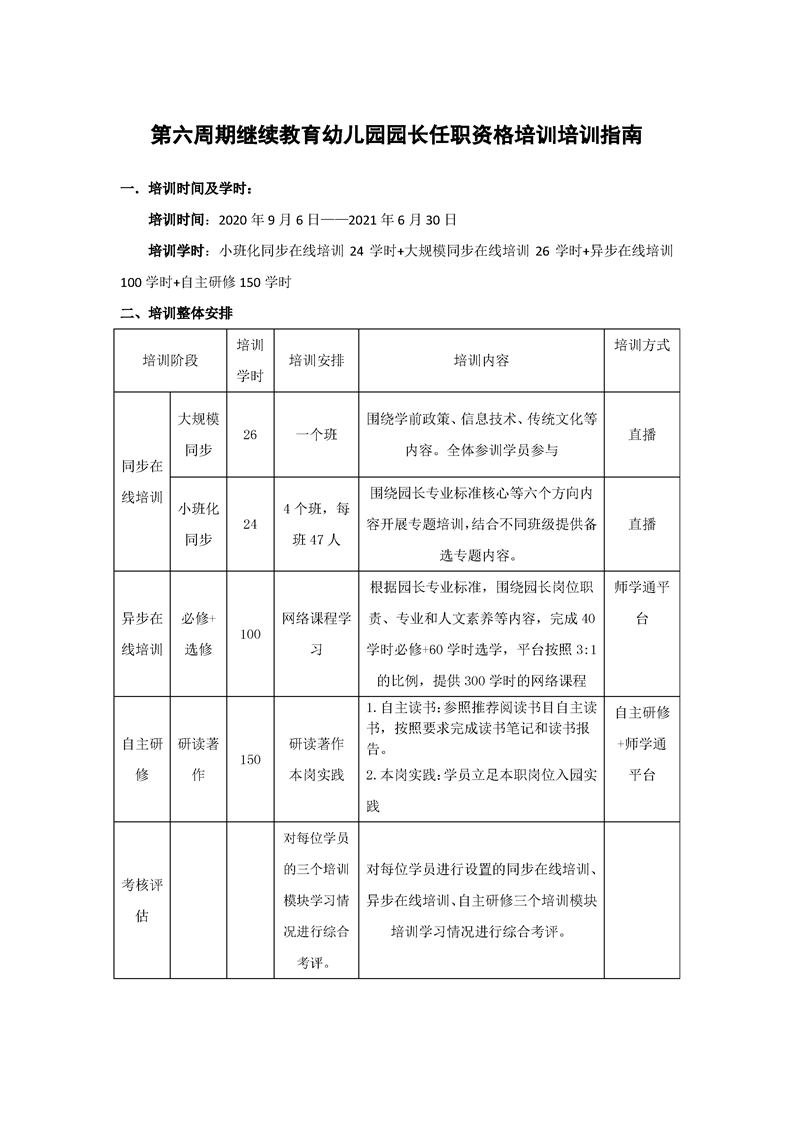
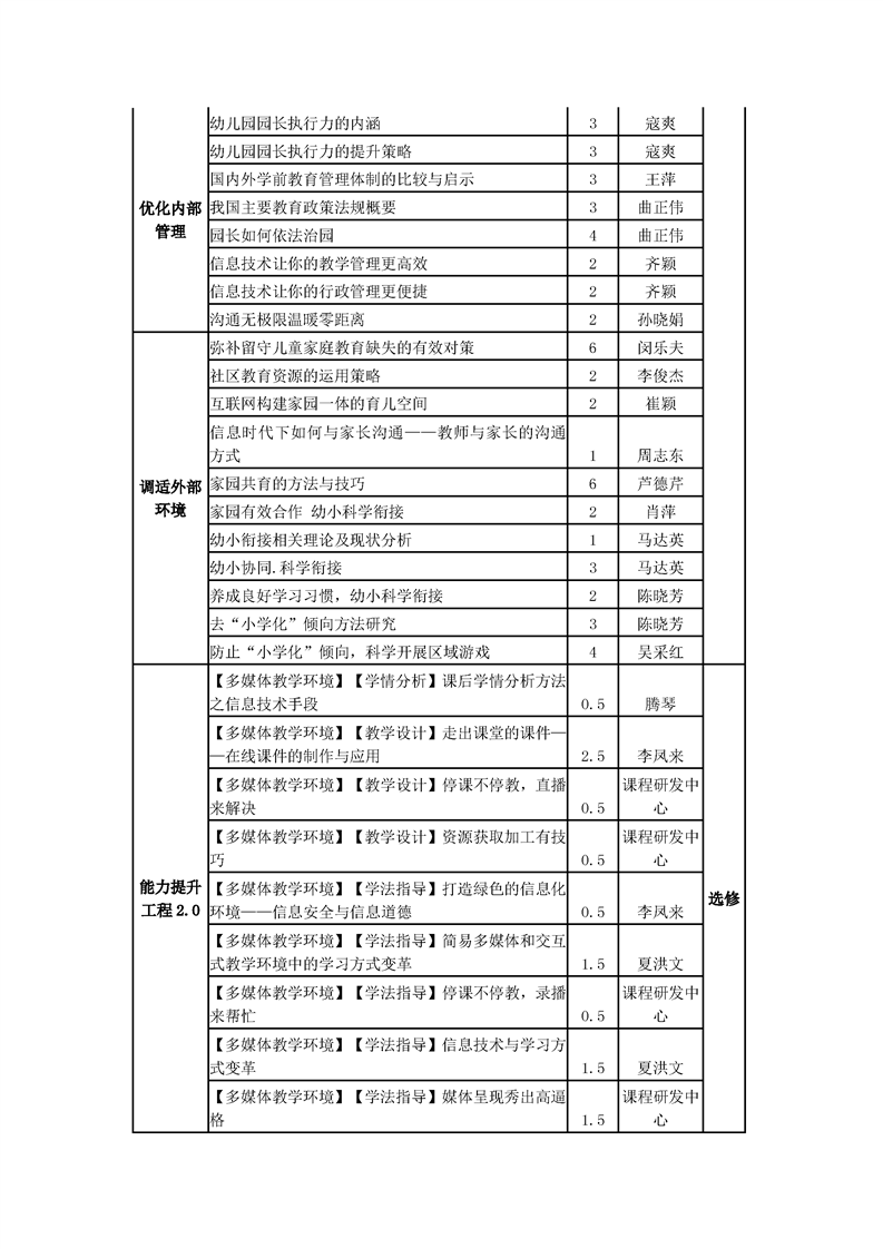
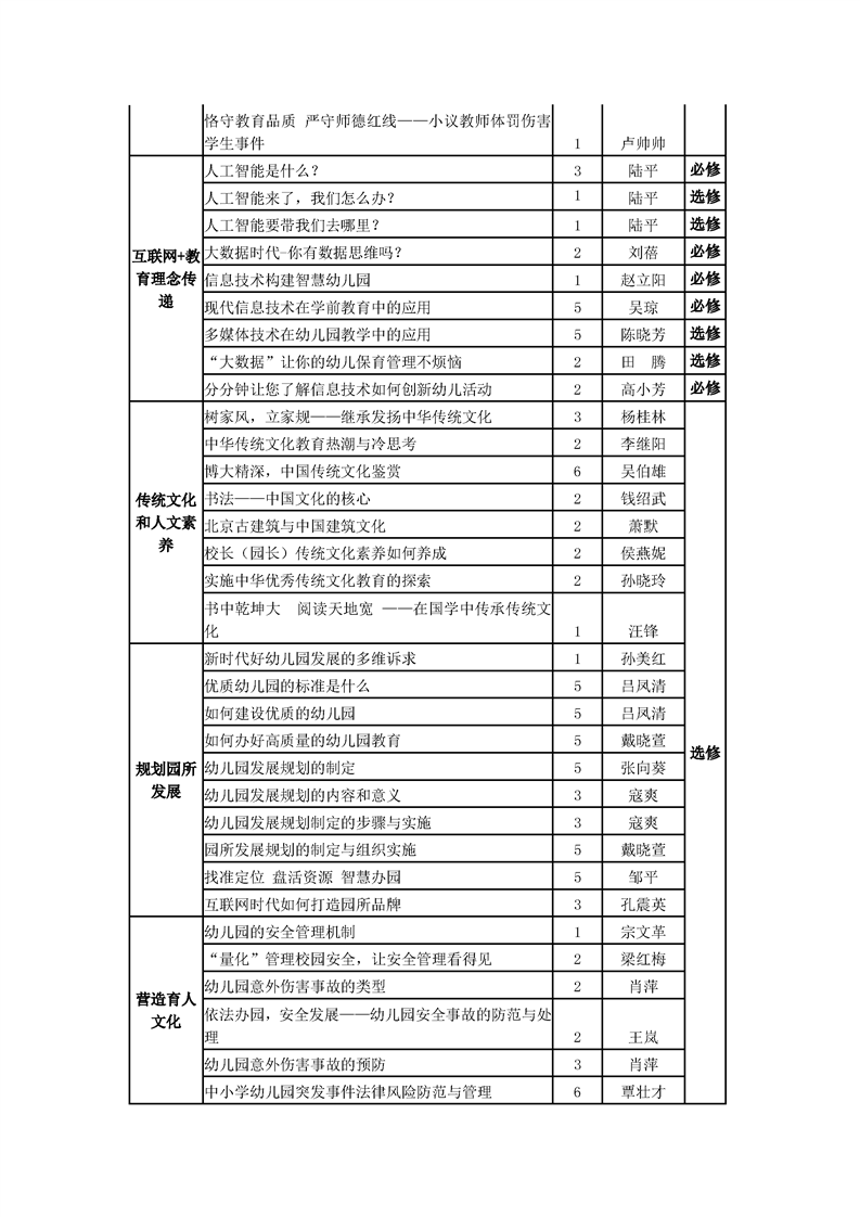
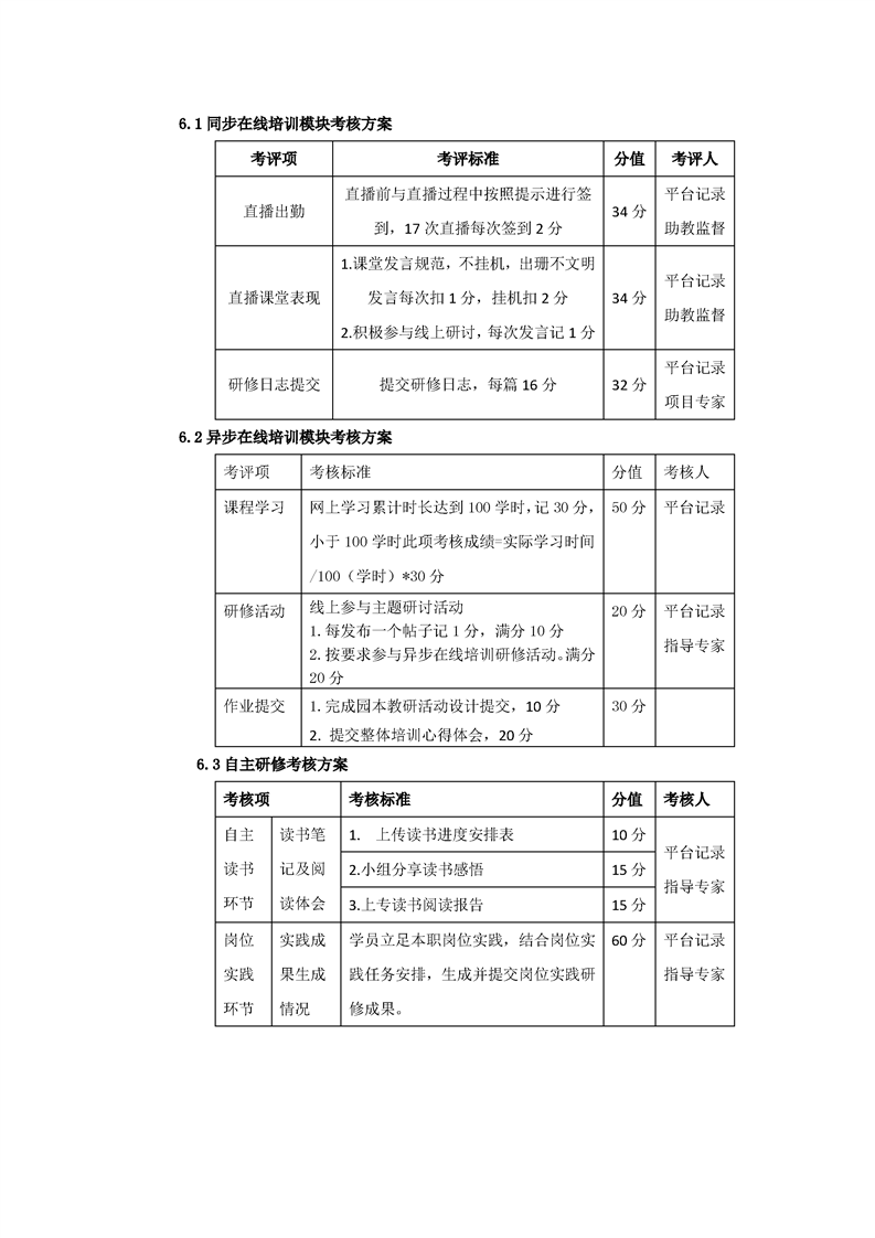
第六周期继续教育幼儿园园长任职资格培训培训指南
时间: 2021-05-08